Instance Verification Kit (IVK)

spin lock @ [95481+28+/linux-3.19-rc1/include/linux/netdevice.h]
Instance Signature: _xmit_lock

The Matching Pair Graph:


Function Name
Control Flow Graph (CFG)
Events Flow Graph (EFG)
Source Correspondence
__netif_tx_lock [95427+15+/linux-3.19-rc1/include/linux/netdevice.h]
__netif_tx_unlock [95893+17+/linux-3.19-rc1/include/linux/netdevice.h]
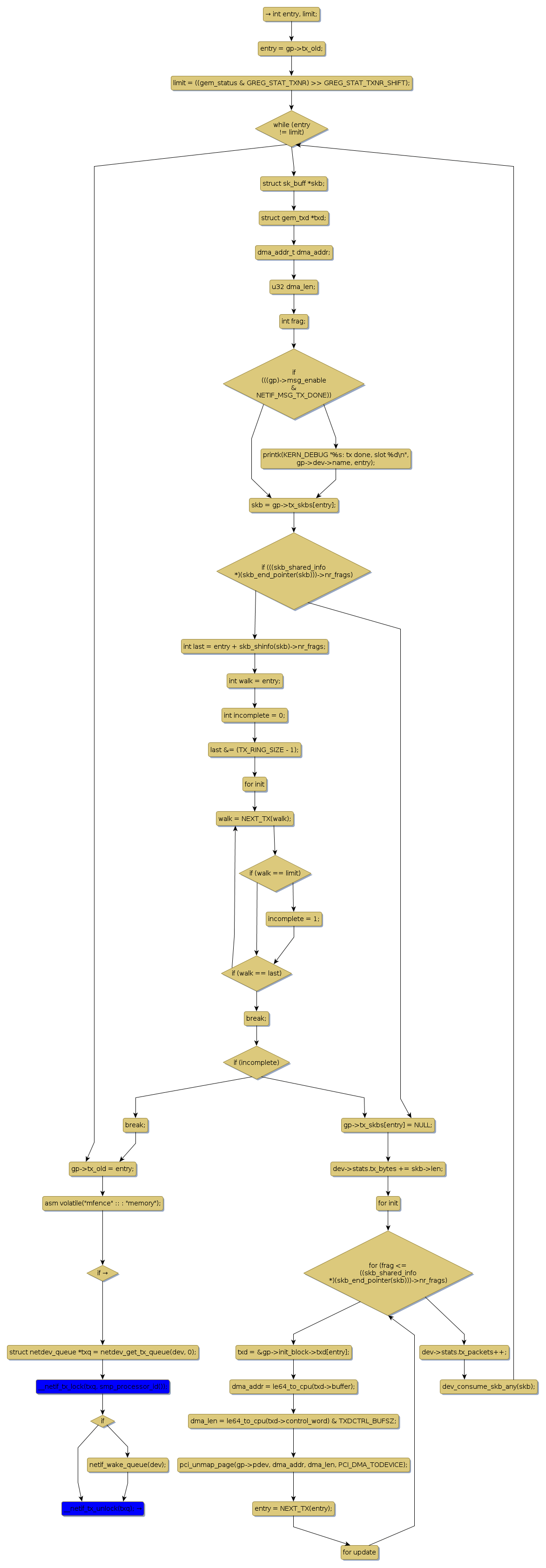
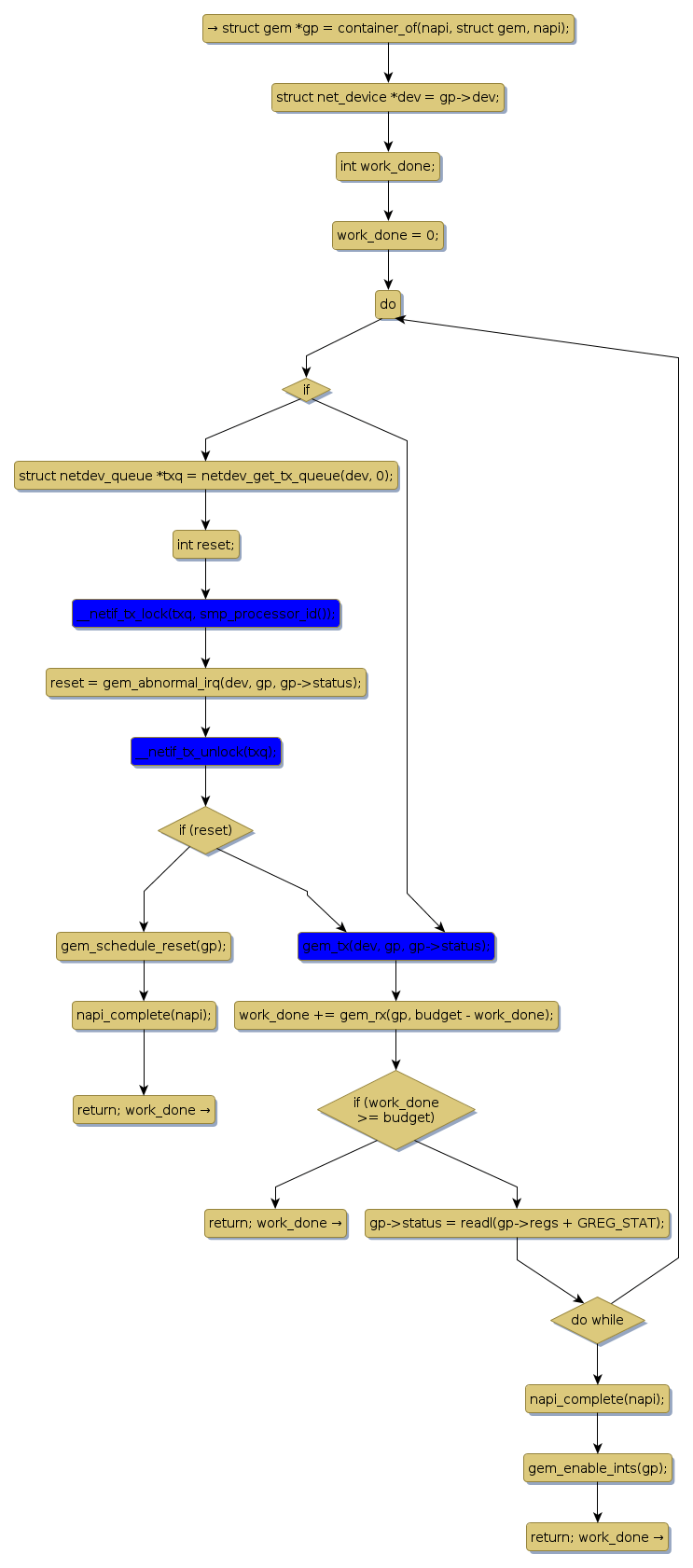
gem_poll [23009+8+/linux-3.19-rc1/drivers/net/ethernet/sun/sungem.c]
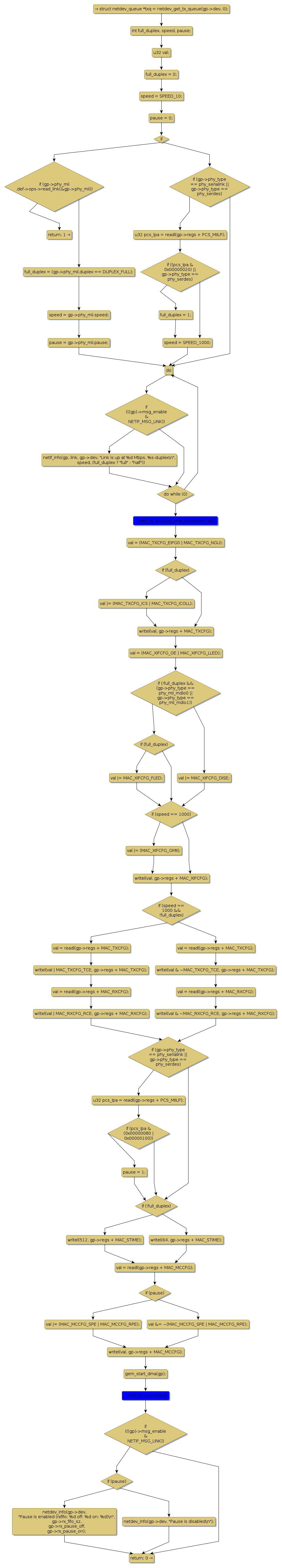
gem_set_link_modes [34571+18+/linux-3.19-rc1/drivers/net/ethernet/sun/sungem.c]
gem_tx [16953+6+/linux-3.19-rc1/drivers/net/ethernet/sun/sungem.c]
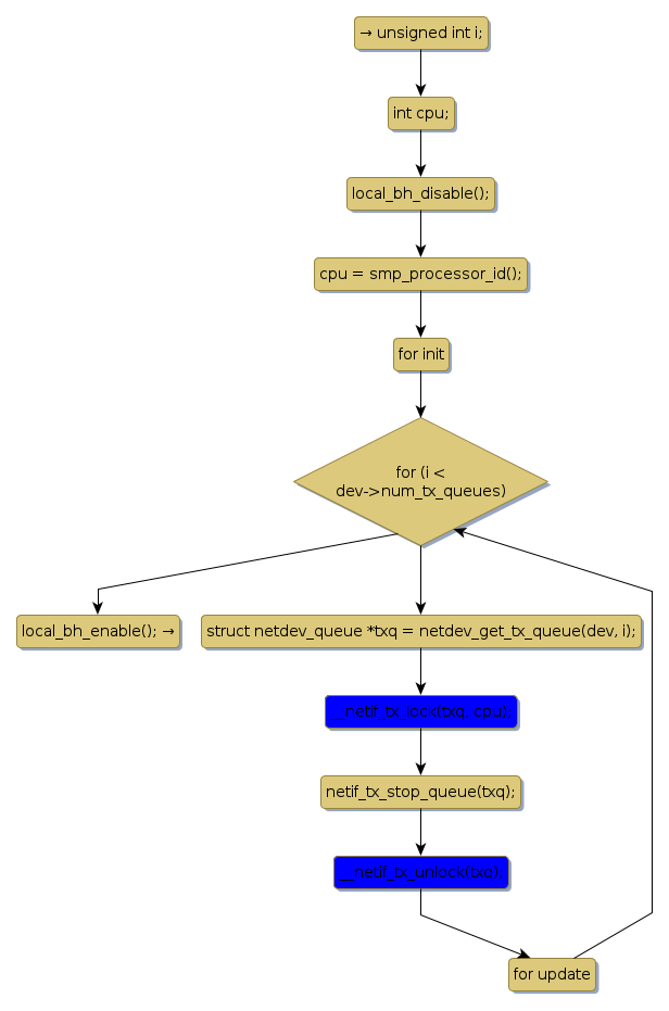
netif_tx_disable [98033+16+/linux-3.19-rc1/include/linux/netdevice.h]